




近日,上海市人民政府印发《关于本市“十四五”加快推进新城规划建设工作的实施意见》的通知,通知中《“十四五”新城环境品质和新基建专项方案》中提到,坚持低碳为要,深化绿色发展,优化能源供应结构,支撑上海市率先碳达峰,推广太阳能光热建筑一体化技术,推进太阳能与空气源热泵热水系统应用,探索绿氢分布式能源工程示范。
附件5:《“十四五”新城环境品质和新基建专项方案》原文如下:
“十四五”新城环境品质和新基建专项方案
为了提升“十四五”新城环境品质,搞好新基建,制订本专项方案。
一、基本原则和发展目标
(一)基本原则
1.坚持以人为本,落实品质导向要求。坚持以人民为中心,落实人民城市理念,让人民享有更优质资源,紧扣新时代人民需求,统筹规划新城生态资源,对城区生态环境、人居环境、城市基础设施、建筑性能、城市治理等方面创新发展,高标准高质量建设,提升生态品质,落实环境宜居,切实保障新城品质。
2.坚持绿色生态,增强创新驱动。深入贯彻新时代发展要求,对接新征程,积极深化宜居城市、健康城市、人文城市、体育城市、公园城市、森林城市、公交都市、韧性城市、智慧城市、绿色城市等新理念,以技术与机制创新为驱动,积极推进新材料、新技术、新产品应用,推动新城环境品质提升与新基建推进,面向新时代,谋求新城发展新格局。
3.坚持韧性安全,加强数字智慧应用。强化筑牢城市安全屏障,构建大安全格局,积极落实把人民生命安全和身体健康作为城市发展的基础目标,提高综合防灾减灾能力,提升新城韧性,夯实城市安全底线。以本市城市数字化转型为契机,以新基建工作为重要抓手,全面推进新城数字化建设,保障城市运行智慧高效,构建面向未来的新城品质。
4.坚持因地制宜,彰显新城特色。立足本市城市发展战略目标,统筹规划新城发展定位,全面梳理新城发展基础与成果,结合新城自然禀赋资源,依托区域及功能定位,充分发挥各新城优势,融合发展需求,坚持因地制宜,打造新城各自生态特色,丰富低碳绿色发展路径,构建不同新城环境品质高地,有序推进新城环境品质建设工作。
5.坚持市、区联动,形成合力协同。聚焦新城环境品质提升和新基建发展重点工作与专项工作,加强市、区各级部门政策协同,明晰职责分工,打造系统合力。构建市区联动机制,强化区级落实责任,促进市、区政策管理制度连贯协同,发挥市住房城乡建设管理主管部门业务指导与支撑保障作用。
(二)发展目标
聚焦新城环境品质与新基建专项,以绿色生态为引领,在规划、建设、管理全过程中明确新城建设要求,构建“蓝绿为底、宜居为本、低碳为要、数字赋能、韧性为基”发展内涵,以蓝绿一体网络,构筑新城生态底色;以宜居安居标准,打造幸福归属家园;以低碳绿色建设,支撑率先碳达峰;以数字转型驱动,提升城市治理;以韧性安全体系,保障城市运行。将新城建设成为高质量发展、高品质生活和高效能治理的新高地,国际大都市的新地标。
二、坚持蓝绿为底,实现生态惠民
立足新城水绿资源特色,借鉴黄浦江、苏州河滨水公共空间开发建设模式经验,发挥生态资源贯通和叠加效应,以水为脉,以绿为体,顺沿各级河湖网络完善环廊森林体系,基本形成蓝绿交织、开放贯通的“大生态”格局,创造宜居、宜业、宜乐、宜游环境,实现生态惠及沿线人民。落实公园城市理念,形成环城森林公园带;挖掘生态文化底蕴,塑造美丽特色新城;强化生态环境保护,构建优美生态空间。推动人与自然和谐共生新城建设,打造长三角蓝绿交融生态新城标杆。
(一)优化绿地生态网络,营造丰富水系生态
建立以水为脉、以绿为体的生态本底。借鉴黄浦江、苏州河滨水公共空间开发建设经验,以骨干河网水系治理和两岸公共空间贯通为牵引,基本形成蓝绿交织、开放贯通的新城整体生态空间网络,构建新城“大生态”格局。河流沿岸有机融入生态网络,重点依托水绿廊道串联大型公园、环廊森林、主要湖泊以及各级公共活动中心,促进公共空间与城市功能互相支撑融合,沿河空间积极向公众市民开放,打造令人向往、有温度活力、城市文化底蕴的滨水生态空间,实现蓝绿为底、生态惠民。到2025年,形成蓝道、绿道、风景道三道交融的网络框架,生态生活水岸占比达80%。显著提升新城生态空间规模和品质,率先建成公园城市。打造环城森林公园带,植入“公园+”文化、体育等功能,建设高品质城市公园标杆项目,不断提升绿地公园服务覆盖率。到2025年,每个新城至少拥有一处面积100公顷以上的大型公园绿地,人均公园绿地面积10平方米以上,绿地公园500米服务半径覆盖率达到90%以上。平均森林覆盖率达到19.5%。加快提升新城水体生态功能和河道水质。提高水系自然连通性,加强水环境和河道的生态修复。进一步落实河湖长制度,加强河道治理和保护,提升水质,形成河道及滨水空间整体设计及建设机制。提升新城湖泊湿地的生态品质,加强水源保护区的生态建设。到2025年,各新城水功能区水质达标率达到95%左右,主要河湖优良水体断面比重不低于60%,地下水环境质量得到改善。
(二)挖掘生态文化底蕴,打造美丽特色新城
保护江南水乡历史文化和自然景观,形成有底蕴的风貌新城。聚焦新城历史变迁、与历史文化遗存紧密关联的各类自然环境要素,水乡风貌区保护村镇和水网相互依存的格局形态,展现典型的江南水乡风貌特色。滨海风貌区打造滨海风貌带,结合海洋产业和旅游休闲功能,提升风貌的识别性,突出滨海城市特色。开发新城“第五立面”资源,塑造开放绿色空间环境。充分挖掘“第五立面”的资源平台功能,提升可再生能源利用和雨水收集能力等。在公共活动密集地区,加强屋顶、平台等空间的绿化建设和公共开放利用,丰富空间环境品质,改善新城的生态微气候。
(三)加强生态环境保护,构建人与自然和谐
营造优良的生态环境,加强生态环境保护。降低城市建设过程中大气、土壤等负面生态影响。加大对挥发性有机物等非传统污染物防控力度,减少有害气体排放,控制建设施工扬尘,推进重点领域碳减排。统筹规划和建设管理全过程,提升建设管理标准规范体系。结合现有的工程建设标准要求,充分考虑原有地形地貌和资源环境特征,减少开发建设过程对场地及周边自然生态环境的改变,采取相关生态修复或补偿措施,提高土壤环境的净化能力,改善土壤生态。打造共生融合的生态空间,提升生态系统稳定性。因地制宜地对植被进行生态设计,恢复场地原有动植物生存环境,营造生物多样性提供环境设施保障。
三、注重宜居为本,打造产城融合
以住有所居、宜居安居为目标,强化职住平衡、租购并举、配套完善的发展导向,优化新城住宅空间布局,鼓励产业、商业、交通枢纽等用地与居住用地功能混合,提升地铁上盖资源开发力度,打造居民便利出行条件,构建环境宜人、交通便捷的职住空间。建设和完善居住用地周边的公共服务设施,推动新城大型居住社区建设和配套管理,营造全龄友好的生活居住环境。优化住房供给结构,加强城市设计引导,发展特色美丽街区,优化城市家具布局,改善旧住房居住环境品质,率先推动城市有机更新。推进居住与就业空间协调发展,打造职住平衡新城典范。
(一)深化落实租购并举,促进职住平衡宜居宜业
加快建立多主体供给、多渠道保障、租购并举的住房制度。坚持房子是用来住的、不是用来炒的定位,按照“稳地价、稳房价、稳预期”的目标要求,因城施策,一城一策,保持新城区域房地产市场平稳健康发展。大力发展租赁住房,增加保障性住房租赁供应,扩大商品住房市场的有效供应,更加注重统筹谋划、整体安排、有序推进,以稳定居住为导向,逐步使租购住房在享受公共服务上具有同等权利。优化居住空间布局,促进职住平衡。合理配置各类用地,保障居住用地的总量和布局。结合人口增长等情况,新增规划和供应居住用地,加强住房区域协调和城乡统筹,城镇人均住房建筑面积不低于全市平均水平;优先布局保障性住房和租赁住房,提升重点功能区、大容量公共交通廊道节点600米范围以内规划居住用地容积率和城镇居住用地占建设用地比例。居住小区至公交车站步行距离不大于500米。构建点、线、面相结合、多层次的租赁住房布局,支持人才集聚的大型企事业单位、产业园区等利用自有土地等建设保障性租赁房,研究优化工业用地配建租赁房方式,在不改变用地性质条件下支持区域统筹平衡集中建设宿舍型等租赁住房。支持新城利用产业园区周边集体建设用地建设租赁房。集约高效利用土地,促进产城融合。鼓励产业、商业、交通枢纽等用地与居住用地混合开发利用,推进居住用地复合功能开发。进一步提高产业用地混合比例,加强建设超市、商场、电影院、餐饮等生活配套、娱乐设施,形成功能集约化的复合型社区,构建“产城一体”的创新空间布局模式。围绕重大产业项目,落实居住用地的优化配置,探索产业园区集中配置租赁住房,实现新城聚产业、聚人气目标。探索新开发机制,促进产城空间协调。探索地铁上盖开发新机制,同步建设和完善居住用地的周边公共服务设施、道路交通与市政基础设施,促进居住空间与就业空间的协调发展。
(二)完善公共服务设施,共享美丽街区生活
提升住区服务能级,完善公共服务设施。建设和完善各新城居住用地配套基础设施与公共服务设施,构建卫生、养老、教育、文化、体育等多层次公共服务体系。构建15分钟社区生活圈,增强高能级公共服务设施配置,到2025年,社区级公共服务设施15分钟步行可达覆盖率提升至85%以上,社区市民健身中心街镇覆盖率达到100%。强化新城大型居住社区配套建设,优化大型居住社区供应结构。对已供应的大型居住社区,加快基础设施和公共服务配套建设,更好发挥新城大型居住社区吸纳人口的功能。对尚未启动建设的大型居住社区,推动大型居住社区建设与新城融合发展,规建管统筹推进。新城范围内已有规划的大型居住社区,在确保共有产权保障房等保障房后续供应的基础上,允许优化安排部分用地建设保障性租赁住房。优化社区公共空间,营造全龄友好的生活居住环境。完善新城住区公共开放空间,增加社区公园、小尺度广场等休憩空间,加强社区交往空间建设,促进各类人群间的社会融合。统筹新城各类人群需求,保障社区道路、公共服务设施、交通设施和公共空间等全面落实无障碍建设,完善覆盖全年龄段的公共服务保障。推进各类附属绿地开放以及口袋公园、林荫道建设提升。加强城市设计引导,打造特色鲜明美丽街区。选择具有独特空间设计意向、功能特色鲜明的地区,结合林荫道、慢行道、河道等重要的公共空间,划定一定规模的空间地域范畴,开展有主题性的生态景观提升工作。强化城市设计工作,优化沿街建筑界面设计和种植搭配,到2025年,打造一批美丽街区,美丽街区覆盖率达到45%。推进城市家具纳入城市整体设计,优化城市家具布局。优化市政设施和城市家具布局,科学布点设置,减少城市家具占用公共空间,创新及优化城市家具设置方式,提升城市家具与周围环境景观协调性。
(三)优化住房供应结构,推动城市有机更新
针对不同层次居住需求,提供多元住宅产品。面向各类人才,供应高品质人才公寓、单身公寓、宿舍等租赁居住产品,满足不同的需求。优化住房供应结构,加大中小套型住房供应。结合新城特色,提升新城住房品质。持续推动全装修住宅高质量发展,加快住宅建设科技创新应用。强化住宅配套建设管理,针对儿童、老年人、残疾人等弱势群体的特殊需求,提高功能性空间比例。在南汇等部分新城率先实施高品质饮用水示范区建设,提升区域饮用水品质,研究解决管网末端水表到龙头的水质保障。推进新城有机更新,率先实施“城中村”改造、老旧社区微更新、旧住房更新改造、加装电梯。加快推进已批实施方案的“城中村”项目改造,新启动一批“城中村”改造,优先实施列入涉及历史文化名镇名村保护的“城中村”。把新城范围内的旧住房优先列入更新改造范围,先行启动不成套旧住房的拆除重建改造,以更大力度推进区域内的多层住房加装电梯,支持创新工作机制,优化实施路径,提高新城吸引力。
四、坚持低碳为要,深化绿色发展
以绿色生态为理念,深化低碳发展模式,优化从城区系统建设、能源结构优化到资源循环利用的新城碳中和路径。推广绿色生态城区全面建设,深化绿色建筑高质量发展,推动超低能耗建筑示范,完善绿色交通体系,促进基础设施低碳转型。合理优化新城能源结构,构建绿色低碳能源体系,强化可再生能源建筑一体化应用,鼓励建设固废综合利用结合的生物质发电项目。强化固体废弃物就地资源化利用,力争湿垃圾新城区域内全量处置,推进中水利用,促进绿色建材推广应用,助力本市率先实现碳达峰。
(一)推广绿色生态建设,促进建筑交通低碳发展
推广城区低碳建设,打造绿色生态城区样板。全面推进城区低碳建设,新建城区100%执行绿色生态城区标准,积极推进绿色生态城区创建,落实新城老城区绿色低碳更新改造,完善绿色生态城区建设监管制度,打造各具特色的绿色生态城区、社区及商圈样板。深化绿色建筑发展,推进建筑低碳减排。新城新建建筑100%执行绿色建筑标准,其中政府投资的公共建筑和所有大型公共建筑执行绿色建筑二星级及以上标准。推进超低能耗建筑示范。结合旧城改造推动既有公共建筑和住宅节能改造,大力提升既有建筑能效水平。完善新城建筑节能与绿色建筑监管体系,国家机关办公建筑和大型公共建筑物统一纳入区(市)能耗监测平台,并保证数据稳定连续实时上传,开展大数据分析,优化新城建筑运行。完善绿色交通体系,促进基础设施低碳转型。建设新能源公共绿色交通设施,发展具有新城特色的高品质慢行交通系统,鼓励公共交通、自行车等绿色交通出行,全面加强步行网络系统,提高绿色交通出行比例。落实新(改、扩)房建项目配建停车场(库)、新建居民小区充电设施配建要求,支持配建充电设施的停车位占总停车位的15%以上。重点加强60kW及以上经营性快充桩建设,支持快充车位占总充电车位的30%以上,强化对充电设施的科学管理和高效使用。科学布局燃料电池汽车终端设施,探索新城加氢站合理布局建设,统筹新建加油站有限建设,全面推进绿色交通体系实施。
(二)优化能源供应结构,支撑上海市率先碳达峰
推进天然气分布式供能模式,构建低碳清洁能源体系。推进新城能源供应方式多元化,优化天然气等清洁能源铺设,推广新城天然气分布式供能模式,在新城能源负荷中心建设天然气分布式能源系统,积极创建示范项目,提高清洁能源综合利用效率。大力推进可再生能源规模化利用,改善能源供应结构。积极开展光伏建筑一体化建设,充分利用工业建筑、公共建筑屋顶等资源实施分布式光伏发电工程,探索光伏柔性直流用电建筑或园区示范。推广太阳能光热建筑一体化技术,推进太阳能与空气源热泵热水系统应用,探索绿氢分布式能源工程示范。因地制宜开展中浅层地热能利用和风力发电建设。鼓励余热废热回收利用,提高能源利用效率。开展新城产业园区余热循环利用技术,鼓励新城建设固废综合利用结合的生物质发电项目。探索开展基于市级能耗平台的新城碳排放监测。促进分布式清洁产能和本地消纳最大化、资源灵动调配,支撑上海碳排放管理。
(三)促进资源节约利用,推动资源利用低碳转变
强化低碳发展模式,促进资源集约利用。完善固体废弃物处置设置布局和综合治理机制,推进湿垃圾资源化利用设施、建筑垃圾分类消纳和资源化利用体系建设,促进湿垃圾就地处理资源化利用,力争湿垃圾新城区域内全量处置,到2025年,新城生活垃圾回收利用率达到50%;构建区域内土方统筹平衡机制,做好区域内渣土的资源化利用和消纳平衡,力争渣土不出区;加强新城建筑废弃混凝土、装修垃圾、拆房垃圾等建筑垃圾回收应用管理,促进建筑废弃混凝土产生量和资源化循环利用量区域内统筹平衡,推广应用资源化利用的再生建材。优化完善新城固废回收中转处置、终端分类利用和处置设施的布局和建设标准,加强周边规划控制,加强辐射源和危险废弃物收运、转运和处置等重点环节的环境风险管控。加强非常规水资源利用,提高新城用水效率。加强新城污水收集及就地处理效能,推进再生水利用稳步提升;加强雨水等非常规水源利用,优先用于城市绿化、建筑施工、消防等,优化新城水资源配置,提高新城整体用水效率。严格贯彻执行禁限建材要求,加快新城绿色建材推广应用。在政府投资的绿色建筑和生态城区中应率先采用绿色建材,政府与国企投资建设的新城绿色建筑项目,预拌混凝土材料全面使用绿色建材。
五、加强数字赋能,实现智慧治理
以数字化转型发展为契机,以智慧城市为目标,以技术创新为驱动,构建城市建设和治理的数字化与智慧化实施路径。全面推进新型基础设施建设,加快5G、宽带网络等通信基础设施、数据中心建设,合理规划建设智慧物流基础设施与智能末端配送设施,系统推进基础设施智能化;加快推进建造工业化、信息化、数字化,促进新城建设数字化转型;积极推进综合杆、物联网专项建设,拓展智慧应用场景,构建CIM平台,创建“孪生城市”,依托“一网统管”平台,深化大数据应用,支撑新城治理精细化智慧化。全面推动新城数字化发展,创建具有国际先进性的智慧新城。
(一)加快信息设施建设,推动基础设施智能化
高水平建设5G 和固网“双千兆”宽带网络。全面推进5G宏站建设,完善新城5G SA网络覆盖,满足平均宏站距离250-400米的建设要求;加快重点区域微站(杆站)、分布式系统建设,推进交通枢纽、大型体育场馆、产业园区等人流密集区域5G网络深度覆盖。规划期末实现新城5G网络覆盖率≥95%,下行速率≥300Mbps,全面推广IPv6互联网协议应用。持续推进千兆光网入户,提升新城家庭光网千兆终端的使用占比,满足基于VR、8K等技术的应用需求。规划期末实现固定宽带平均下载速率超过120Mbps,家庭宽带平均接入带宽超过500Mbps。利用好综合杆等市政设施资源加快5G基站建设。统筹规划通信基础设施与数据中心建设。结合新城现状道路系统与交通规划,统筹新城通信管道铺设,确保道路与信息通信管道建设同步,到2025年,新城道路通信管道覆盖率应达到90%以上。推进新城数据中心机房的落地建设,充分利用现有机房、电力变电站以及市政设施等资源,合理布局节点机房,形成“一区一中心N节点”的布局。推进新城架空线入地建设工作。优化制定建设标准体系,源头减少架空线,综合治理新城废弃线杆,统筹推进新城架空线入地和杆箱整治工作,每个新城每年推进架空线入地5-10公里,逐渐提高新城架空线入地率;开展若干条合杆、合箱整治,新建道路按照综合杆要求设置。统筹推进智慧物流基础设施规划建设。结合产业园区、物流基地等空间布局,统筹规划以服务产业园区为主的专业物流中心、服务新城物流集散的物流分拨中心和配送中心,加快物流体系智能化转型,开展仓储、分检、配送、装卸等一体化集配设施智能化建设与改造智能化升级。推进智能末端配送设施建设。推进住宅小区及商务楼宇智能配送设施规划建设,优化用地保障,在保障性住房与大型居住区建设中,将智能配送设施纳入公建配套设施建设范围,拓展智能末端配送设施投放范围,推广“无接触配送”智能取物柜组件,着力提升末端配送智能化、集成化和综合化服务功能。
(二)提升数字建造水平,促进建设数字化转型
加快建筑工业化升级。强化推进新城装配式建筑建设,实现建筑基本功能空间、相关部品部件的标准化和系列化,积极探索并推广一体化设计理念。发挥龙头企业的示范引领作用,积极创建装配式建筑创新示范项目。进一步加强居住建筑全装修的落实管理,推动新建居住建筑全面实施全装修(三层及以下低层住宅和动迁安置房、共有产权保障房除外)。提升信息化水平。推进数字化设计体系建设,统筹建筑结构、机电设备、部品部件、装配施工、装饰装修,推行一体化集成设计。深化BIM技术应用程度,提高BIM技术在设计、施工、运营阶段的融合应用,搭建基于BIM技术的大数据分析与运维管理平台。推进建设生产与管理数字化。加快构建数字设计基础平台和集成系统,实现设计、工艺、制造协同。加快部品部件生产数字化、智能化升级,推广应用数字化技术、系统集成技术。完善数字化成果交付、审查和存档管理体系,实施数字化管理系统建设和信息备案制度。加强“一网统管”建设实现数据共享。
(三)提升建设“一网统管”,支撑新城智慧治理
推进综合杆建设工作,构建城市智能化终端设施网络。结合新城市政道路多杆合一建设,依托综合杆部署社会治理神经元感知节点,对接“一网统管”和城运平台总体架构,构建新城智能化治理神经元网络体系,打造支撑“一网统管”的智能化终端设施。加快新型城域物联专网建设。优先在公共安全、交通、生态环保、城管、民生等领域部署物联感知设施,全面满足新城运行状态感知、监测、预警、处置的集中化和智慧化需求,全面满足城市管理和社会治理智能化。拓展智慧应用场景。加强新城建设与各领域智慧应用的协调推进,创新基于新一代信息技术的智慧城市应用场景,加快智慧交通、医疗、教育、养老、体育、旅游等民生服务建设。各新城研究新建应用场景20个以上,并做好既有场景的迭代升级。应用CIM技术,构建“数字孪生城市”。围绕治理要素“一张图”,搭建CIM平台,通过科学布局通信网络、数据中心、城域物联感知设施等数字化基础设施,构建新城物理世界及网络虚拟空间相互映射、协同交互的数字系统,深化大数据技术应用,积极推进新城“数字孪生城市”建设试点示范。加快推进“一网统管”建设,保障城市智慧精细化治理。按照全市政务服务“一网统管”建设总体部署要求,加快新城现代化智慧运行平台的建设,推动新城相关系统平台与区级平台对接,强化问题预知预警、流程再造、联动处置,发挥“一网统管”智能治理功能,让新城更智慧。突出科技创新引领,打造智能创新试验区。围绕城市管理、社会治理、公共服务等需求,提供智造、智慧、智能的解决方案,实现科技创新在居住、商业、健康、政务、安防、金融、交通、教育、休闲等领域的广泛应用,创建“智生产、智生活、智生态”的共生家园,提升住宅的智能服务品质,形成全时空感知、全要素联动、全周期迭代的数字、智慧应用示范高地。探索建设临港新片区“国际数据港”互联设施体系,推动青浦区加快建设智能化的商贸服务型国家物流枢纽。到2025年,至少打造智能创新试验区1片。
六、坚持韧性为基,构筑安全屏障
促进城市安全发展,实现从被动抢险到主动预防的城市风险管理新模式。构筑全面系统防御体系,提升新城应对洪涝、地震、风灾等极端自然气候灾害和消防、民防、公共卫生风险能力,夯实综合防灾能力;通过完善全过程风险管理机制,重点落实海绵城市理念,不断提高新城雨水就地渗蓄,强化初期雨水调蓄能力,削峰填谷,全面提升排水系统韧性,保障燃气安全,全面提升城市应急管理能力;强化地下空间综合利用,地上地下统筹开发,有序推进综合管廊建设,加快基础设施信息化,促进风险精准防控,筑牢城市生命线运行安全底线。全力推进城市安全应急管理体系和能力现代化,打造韧性新城典范,实现新城城市运行安全总体目标。
(一)规划构筑系统韧性,夯实综合防灾能力
优化综合规划部署,构建多灾种防御工程体系。以功能韧性、过程韧性、系统韧性为要求,优化新城规划建设布局,加强周边规划控制,合理部署城市基础设施,完善隧道桥梁、管线管廊、轨道交通、燃气工程、排水防涝、污水排放、湿垃圾处理、垃圾填埋场、渣土受纳场、大型综合体、消防设施、综合交通枢纽等城市基础设施技术标准,提高安全和应急设施刚性建设标准,增强抵御事故风险,提升新城抗震减灾、消防救援、防汛防台防涝能力,使新城应对极端气候时具备弹性与冗余度。合理规划各类民防设施,优化与相关设施平战功能结合。规划建设指挥工程、医疗救护工程、防空专业队工程等骨干民防工程,统筹与地下设施空间互联互通,合理配置警报设施、疏散基地和应急避难场所,力争达到民防工程人均防护面积2.1平方米、应急避难场所规划人口人均避难面积1.0平方米,形成布局合理、功能齐全、平战功能融合的综合防护体系。构建公共卫生风险防控体系,提升城市社区环境健康性能。强化区域、社区及建筑平疫结合统筹规划,提高建筑室内环境平疫设计标准和公共建筑与设施卫生安全水平,提升突发疫情应对能力。积极推进健康街区、健康建筑建设,提升建筑健康性能,满足人民健康需求。全面加强建设安全监管,提高质量安全水平。强化勘察设计质量源头治理,细化各方全过程质量管理责任和追溯体系,完善建设工程消防管理创新管控机制,强化安全生产风险防控机制,以新技术应用为手段,以降低质量安全风险为主线,全面提升工程品质。
(二)完善安全风险管理,推进城市韧性建设
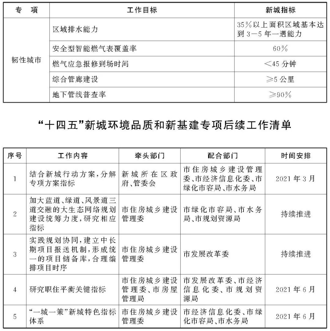
全面推进海绵城市建设,构筑水安全体系。系统规划海绵城市专项建设工作,完善海绵城市建设管理体系建设,加强全生命周期管控,因地制宜,统筹推进重点区内建筑与小区、公园与绿地、道路与广场、河道与水务等各类海绵城市建设项目建设,创建一批示范城区和项目;到2025年,新城40%以上的城市建成区应达到海绵城市建设要求。推进雨水调蓄设施规模建设,强化调和蓄有机结合,促进水资源高效利用,强化初期雨水调蓄能力,削峰填谷,全面提升排水系统韧性。贯彻“绿、灰、蓝、管”多措并举要求,深化新城排水系统提升改造开展排水系统新建或提标改造,提高雨水排水能力,到2025年,新城35%左右区域达到3-5年一遇排水能力。全面系统保障城市天然气安全。保障天然气供应安全,优化燃气管线建设与保护工作,加强用户端安全管理,持续推广户内燃气安全系统,确保安全型智能燃气表覆盖率达到60%。持续开展燃气安全隐患排查。优化完善燃气突发事件应急处置流程,新城燃气应急报修到达时间不超过45分钟。提高应急响应能力,全面提升应急管理水平。强化新城应急抢险救援要素建设,加强应急响应能力建设,强化地震灾害、建筑坍塌等突发事件的应急救援队伍建设,提高应急响应速度,防范市政设施、地下管线毁坏导致的次生灾害,提高供水、供气、救援道路桥梁等设施快速修复能力;提高应急保障能力,在新城建设配套设施中增加安全应急模块,建设自然灾害风险综合监测预警信息系统。
(三)筑牢基础设施底线,保障城市安全运行
加强地下空间综合利用,有序推进综合管廊建设。强化地上地下空间复合联动,统筹优化地下公共空间、地下交通设施、民防工程等地下工程间的互联互通。实现功能、空间、景观一体化、高品质利用,推进立体城市建设。加快地下综合管廊规划编制与实施,因地制宜推进地下综合管廊建设,每个新城建设规模不少于5公里;统筹水、电、气、通信等地下基础设施建设,做好设施设备信息化,推动城市公共基础设施管理智能化,提升地下基础设施对城市运行的保障能力和服务水平。加强城市基础设施运行安全监管,提升城市运行安全水平。全面完善城镇供水、供热、道路桥梁、垃圾处理、排水与污水收集处理等设施的风险排查和隐患治理工作,保障设备系统的冗余,地下管线普查率达到90%。加强设施设备安全巡查与维护管理,开展生命线系统安全评估,推进老旧管线改造更新。开展新城老旧小区隐患排查工作,加强城市棚户区、“城中村”和危房改造安全监管,提升老旧房屋的安全保障。加强轨道交通、消防救援、高层建筑电梯和玻璃幕墙等设施日常维护和改造升级。提高城市安全管理智能水平,实现风险精准防控。促进安全信息共享,打通各级政府间的管理壁垒,完善隐患排查整治机制,建立区域联动的预警体系、数据信息分享体系,推进民防领域新技术、新型防护材料、装配式警报房的运用,创新新城运维管理中如无人巡检等智能技术应用,构建更加精准、有效的城市安全防御体系。
七、加强措施保障,构建支撑体系
(一)完善管理机制
针对新城绿色生态发展,创新工作方法。建立规划-建设-管理三个阶段重要环节统筹管理机制,依托现有建设管理的主要工作,进一步向规划和运维管理两端延伸。研究建立嵌入建设项目立项、设计、施工、运行等全过程的绿色生态、低碳智慧管理模式。通过政策性文件、导则标准等形式,将建设和运维管理的要求体现在规划编制和土地出让环节,并通过后期项目的设计审查确保规划阶段的要求得到精准落地实施。定期评估和发布新城环境品质和新基建方面的进展及实际成效,确保各规划目标、重点领域发展得以实现,取得实效。
(二)加强政策支持
保持和完善与新城环境品质和新基建行业发展目标相匹配的政策支持机制,加大对新城建设中重点地区和重大项目倾斜力度,制定共性加个性的支持政策。加大蓝道、绿道、风景道三道交融的大生态网络规划建设统筹力度;提高大容量公共交通廊道节点周边规划居住用地比例,加大新城旧住房更新改造支持力度;加大市节能减排专项资金对新城绿色低碳建设的政策倾斜力度,加大新城对BIM技术应用的资金支持力度;研究配套物流分拨场地设施的规划用地保障,建立完善和现代生产生活方式相适应的物流体系;研究支持新城推进建设雨水调蓄设施的政策,因地制宜推进新城地下综合管廊建设,对新城“十四五”期间符合条件的综合管廊项目给予补贴。最大限度发挥政策叠加效应,持续提升新城能级和核心竞争力,打造人民城市建设的重要示范。
(三)加强推进协同
明晰市级主管部门分工职责,建立有效协作机制,促进土地规划、城市建设管理、交通管理、水务市容、生态环保等政策协同。实践规划协同,建立中长期项目报送机制,形成统一的项目储备库,合理编排项目时序,探索形成跨行业、跨部门、跨区域统筹推进机制,完善重大工程项目推进。强化“以区为主,市、区联动”工作机制,细化重点工作与专项工作市区两级对接。在行动方案制定时,因地制宜制定各专项工作指标目标和重大项目清单,研究出台特色支持举措。各区制定实施计划,进一步细化落实任务分工,统筹推进新城建设任务,优化政策衔接性,推动政策落地有效,实现精细管理、集约发展。